《Nature Biomed. Eng.》口服菊粉凝膠原位調節腸道微生物群產生全身抗腫瘤免疫
發布時間:2021-06-29 09:08:17 人氣:1274
摘要
免疫檢查點抑制劑的性能僅使一部分患者受益并可能導致嚴重的免疫相關不良事件,這強調需要以最小的毒性誘導T細胞免疫的策略。腸道微生物群與癌癥免疫治療后患者的預后有關,但操縱腸道微生物群以實現全身抗腫瘤免疫具有挑戰性。最近,James J. Moon教授團隊在多個小鼠腫瘤模型中表明,菊粉(一種廣泛食用的膳食纖維)被配制為“結腸保留”口服凝膠,可以有效地原位調節腸道微生物群,誘導系統性記憶T細胞反應并增強抗腫瘤活性檢查點抑制劑抗程序性細胞死亡蛋白-1(α-PD-1)。
口服菊粉凝膠治療增加了關鍵共生微生物及其短鏈脂肪酸代謝物的相對豐度,并增強了對干擾素-γ+CD8+T細胞的回憶反應以及干細胞樣T細胞的建立-細胞因子-1+PD-1+CD8+T細胞在腫瘤微環境中。用于腸道微生物組原位調節的凝膠可能更廣泛地適用于治療與腸道微生物組失調相關的病理。相關論文以題為發表在《Nature Biomedical Engineering》上。
圖 1:使用結腸滯留菊粉凝膠原位調節腸道微生物群以改善癌癥免疫治療。
圖 2:使用口服候選藥物提高 α-PD-1 療法的抗腫瘤功效。
圖 3:菊粉加 α-PD-1 處理促進了不同的腸道微生物群落。
圖 4:用于調節腸道微生物群落的保留結腸的菊粉凝膠。
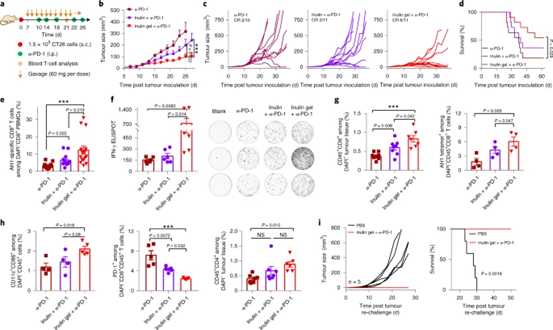
圖 5:口服菊粉凝膠有效增強 α-PD-1 療法的療效。
圖 6:腸道微生物群、代謝物和抗腫瘤功效之間的相互作用。
圖 7:腸道微生物群、代謝物和干細胞樣記憶 CD8+ T 細胞誘導之間的相互作用。

圖 8:菊粉凝膠加 α-PD-1 療法在多種腫瘤模型中的療效。
| 溫馨提示:蘇州北科納米供應產品僅用于科研,不能用于人體,不同批次產品規格性能有差異。網站部分文獻案例圖片源自互聯網,圖片僅供參考,請以實物為主,如有侵權請聯系我們立即刪除。 |
下一篇: 納米醫學產品1


