多功能納米藥物介導光動力和MDSCs靶向免疫療法協同抗腸癌治療
發布時間:2021-07-07 14:39:32 人氣:3945
理想的腫瘤治療方法是消除原發腫瘤,同時觸發宿主抗腫瘤免疫反應,防止腫瘤復發和轉移。在此,中山大學帥心濤教授和魏波教授合作開發了一種脂質體封裝的磷酸肌醇抑制劑(PI3Kγ)IPI-549和光敏劑二氫卟吩e6(Ce6)的納米藥物(LIC),用于腸癌治療。LIC在激光照射下產生活性氧(ROS)并引起免疫原性腫瘤細胞死亡,在此過程中釋放CRT等免疫刺激信號,進一步誘導T淋巴細胞介導的腫瘤細胞殺傷。同時,IPI-549可以通過抑制PI3Kγ作用于髓系來源抑制性細胞(MDSC),最終導致精氨酸含量下降,與光動力治療產生的ROS共同作用,誘導MDSC凋亡,改善了腫瘤免疫抑制微環境,在治療原發腫瘤的基礎上激發了機體的免疫效應。
圖1. 納米顆粒的制備與表征
圖2. 納米藥物對CT26細胞的體外殺傷作用
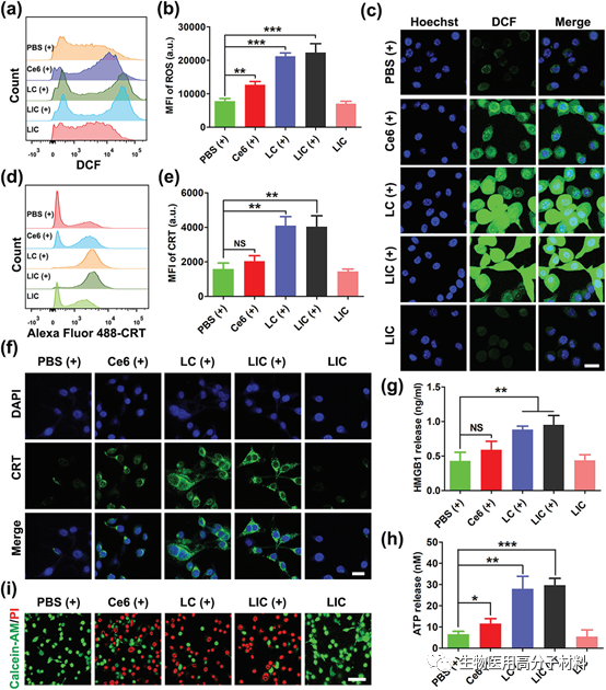
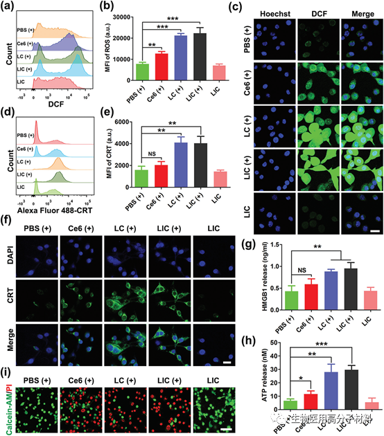
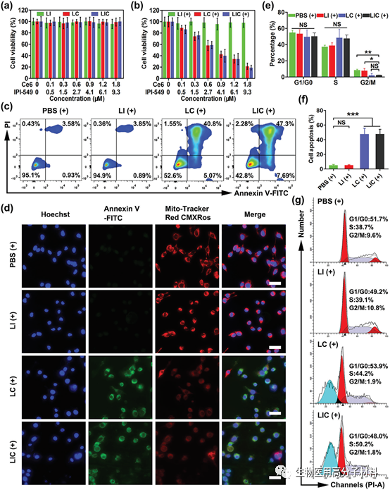
圖3. 光動力介導下的細胞毒性以及免疫原性死亡誘導
圖4. 基于IPI – 549通過PI3Kγ – AKT通路對MDSC的抑制能力
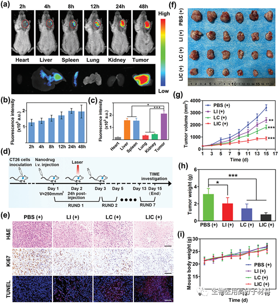
圖5. 納米藥物的體內熒光成像及協同抗腫瘤治療
圖6. 納米藥物增強CT26腫瘤的抗腫瘤免疫反應
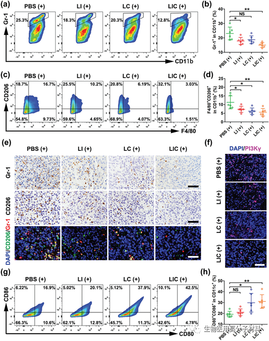
圖7. 納米藥物調節髓系細胞增強CT26腫瘤的抗腫瘤免疫反應
本信息源自互聯網僅供學術交流 如有侵權請聯系我們立即刪除
| 溫馨提示:蘇州北科納米供應產品僅用于科研,不能用于人體,不同批次產品規格性能有差異。網站部分文獻案例圖片源自互聯網,圖片僅供參考,請以實物為主,如有侵權請聯系我們立即刪除。 |


