Ruiping Zhang/Pu Kanyi AM: All-rounder of bionic membranes for photothermal immunotherapy
Cell membrane coated nanoparticles (CCNPs) integrate the biophysiological advantages of cell membranes and the versatility of synthetic materials, and have broad application prospects in cancer immunotherapy. However, the strategy to further improve its immunotherapy effect has not yet been discovered.
In view of this, Zhang Ruiping from the Third Hospital of Shanxi Medical University, Pu Kanyi from Nanyang Technological University in Singapore, and others reported a polymer multicellular nano-adapter for synergistic second near-infrared window (NIR-II) photothermal immunotherapy ( SPNE).

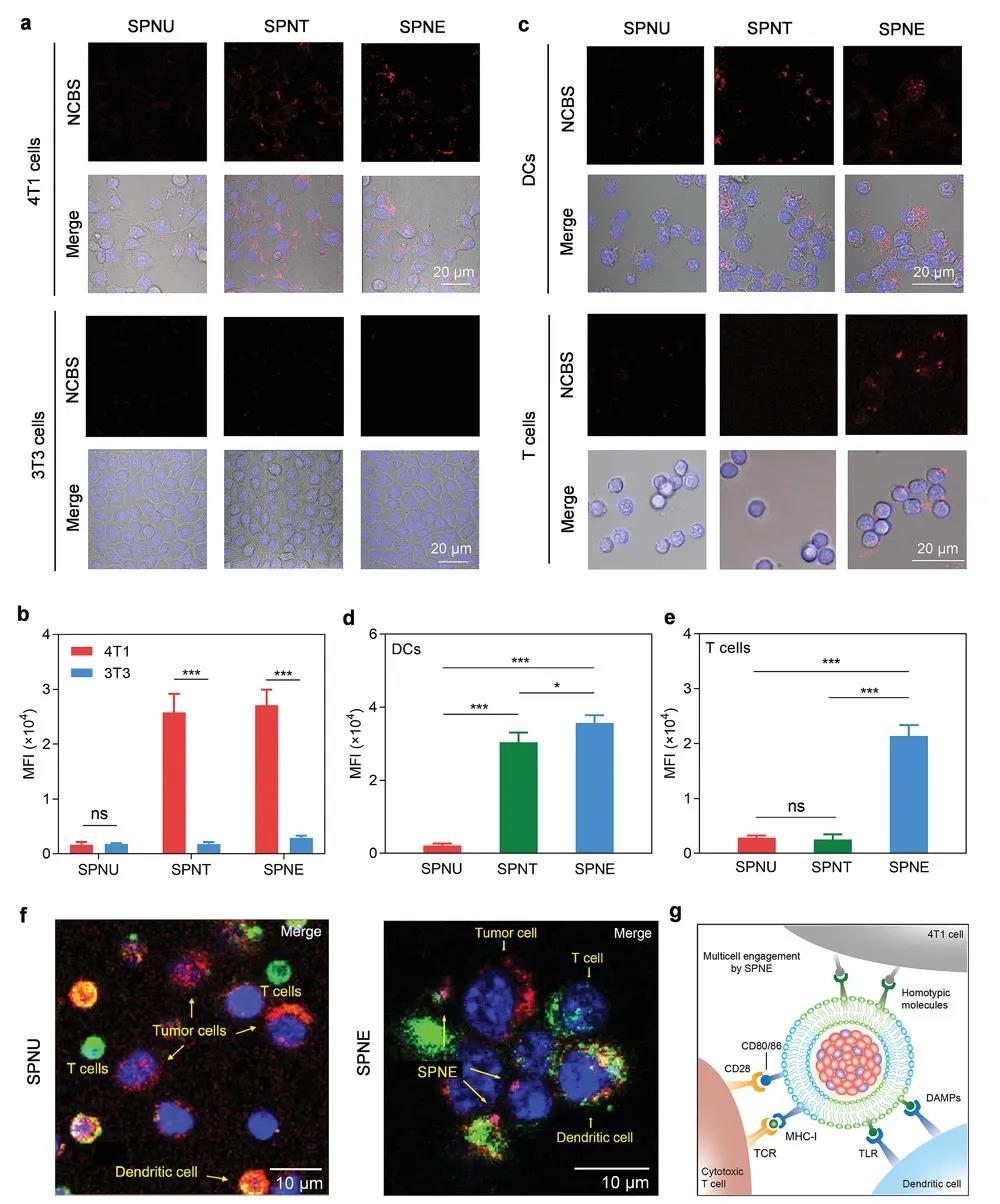
The nanoconjugator consists of a NIR-II absorbing polymer as the photothermotherm, and the fusion membrane formed by immuno-engineered tumor cells and dendritic cells (DC) is disguised as the shell of a cancer vaccine. This design allows tumor cells, DC and Multicellular binding between T cells. Related to the high aggregation of lymph nodes and tumors, the multi-cell binding ability of SPNE enables effective cross-interactions between tumor cells, DCs and T cells, resulting in T cells compared to naked or tumor cell-coated nanoparticles Activation enhancement.

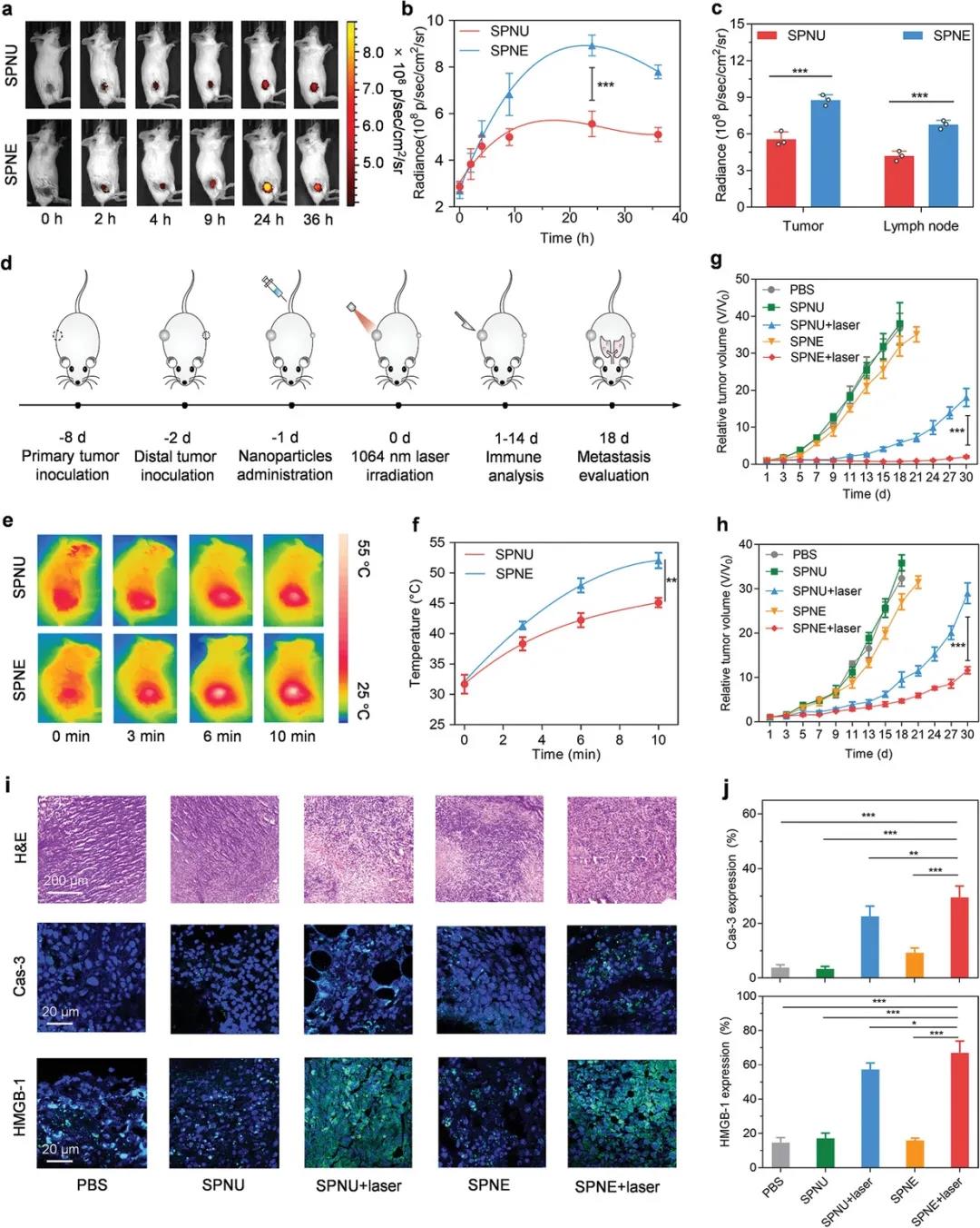
Under the irradiation of NIR-II light that penetrates deep tissues, SPNE can eradicate tumors and induce immunogenic cell death, further inducing anti-tumor T cell immunity. This synergistic photothermal immunotherapy effect ultimately inhibits tumor growth, prevents metastasis, and obtains immune memory.

In summary, this study proposes a universal cell membrane coating method for photoimmunotherapy cancer drugs.
references
Cheng Xu, et al. A Polymer Multicellular Nanoengager for Synergistic NIR-II Photothermal Immunotherapy. Adv. Mater., 2021.
DOI: 10.1002/adma.202008061
https://doi.org/10.1002/adma.202008061
18915694570
Previous: Professor Lu Xiong fro

